佳 邦 感 谢 您 的 到 来
我司可根据贵司的要求加工定制各种电热工业烤箱、高温烤箱、IR隧道炉、Uv固化炉、PVC生产线、喷油水濂柜、自动喷油线、整套涂装设备等。
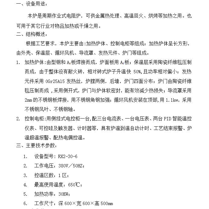
产 品 简 介
本 机 参 数















公 司 简 介
东莞市佳邦机械设备有限公司成立于2007年,是一家致力于光热设备研究、开发、生产、销售为一体的具有专业特色的产销公司。多年来,我们公司秉着优质的产品,合理的价格调节,优越的服务意识,先后建立了光电(LED,LCD)集成电路,(IC)摄像头、手机、显示器、电子元器件等多行业的客户网络。目前主营产品有:LED热风烤箱、无尘烤箱、高温烤箱、热压合烤箱、隧道式烤箱、洁净型烤箱、真空充氮烤箱、UV光固机、恒温恒湿试验箱等。
公司每年都有两到三项目专利成果。我们顺应市场及行业的需求,满足客户多方面要求,产品具有灵活性及实用性,最大限度为客户创造价值。 欢迎各界朋友莅临参观、指导和业务洽谈。