×
搜索
搜索
网站导航
首 页
关于佳邦
产品中心
新闻中心
生产设备
公司环境
在线留言
资质证书
行业资讯
联系佳邦
您的位置:
首页
→
产品中心
→
隧道炉
→
大型通用隧道炉
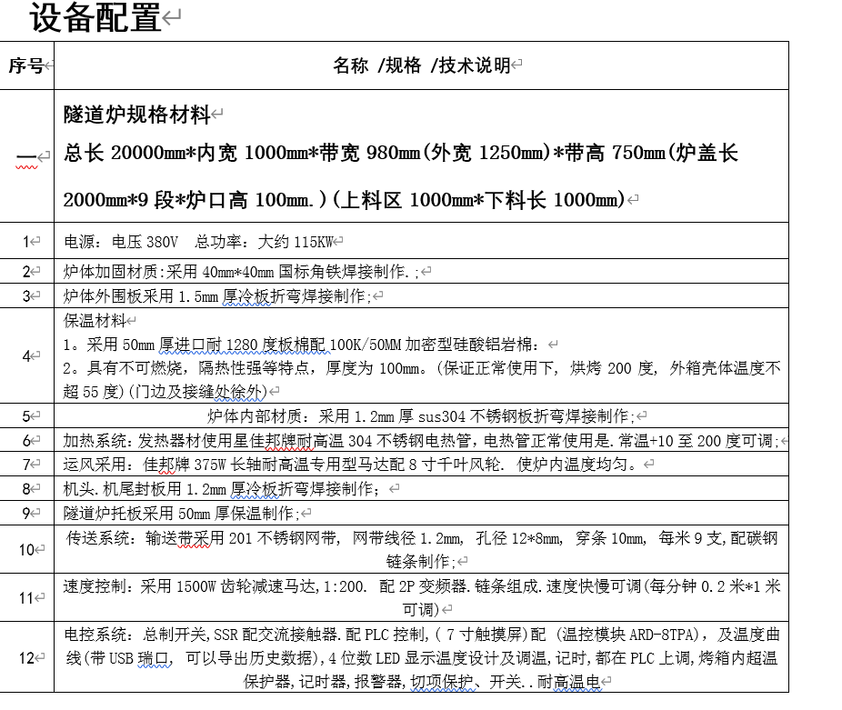
东莞大件产品烘烤大型PLC高精密隧道炉 隧道烤炉
上一个:东莞大件产品烘烤大型PLC高精密隧道炉 隧道烤炉
下一个:触摸屏单门恒温烤箱
详情介绍
佳 邦 非 常 感 谢 您 的 到 来!
图片、产品属性、仅供参考,具体以实物为准,欢迎下单前来咨询!可按照客户要求加工定制!
东莞市佳邦机械设备有限公司
备案号:
粤ICP备17030238号